
Exercices Semaine 6
Question 1
Il y a plus de variabilité dans les données si :
Question 2
Soit l’échantillon composé des nombres suivants : \(\{4,8,6,5,9\}\). Calculez la moyenne de l’échantillon \(\bar{x}\) et la variance de l’échantillon \(s^2\).
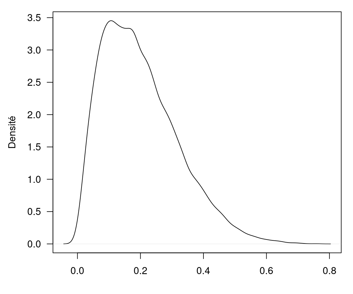
Question 3
Soit la distribution suivante. Quelle affirmation est correcte?
Question 4
On considère l’échantillon de \(10\) valeurs suivant :
\(\{3,7,10,12,16,21,25,30,38,50\}\)
Quelle suite de valeurs est entièrement comprise entre la médiane et le troisième quartile \(Q3\) ?
Question 5
Dans une organisation internationale, un pays peut avoir le statut de “Membre”, “Observateur” ou “Non-membre”. À quel type de variable ce statut correspond-il ?
Question 6
Voici l’histogramme d’un échantillon de données discrètes :

Quel jeu de données correspond à cet histogramme ?
Question 7
Supposez que vous avez autant de données que vous le souhaitez qui proviennent d’une variable aléatoire normale centrée en \(10\) et d’écart-type \(5\). Quelle est la valeur maximale de la moustache supérieure d’un boxplot sur de telles données ?
Question 8
Supposez que vous avez autant de données que vous le souhaitez qui proviennent d’une variable aléatoire normale \(\mathcal{N}(10,5^2)\). Quelle affirmation est correcte ?
Question 9
Quel boxplot a le plus grand IQR ?

Question 10
Quelle affirmation est correcte pour ces boxplots ?

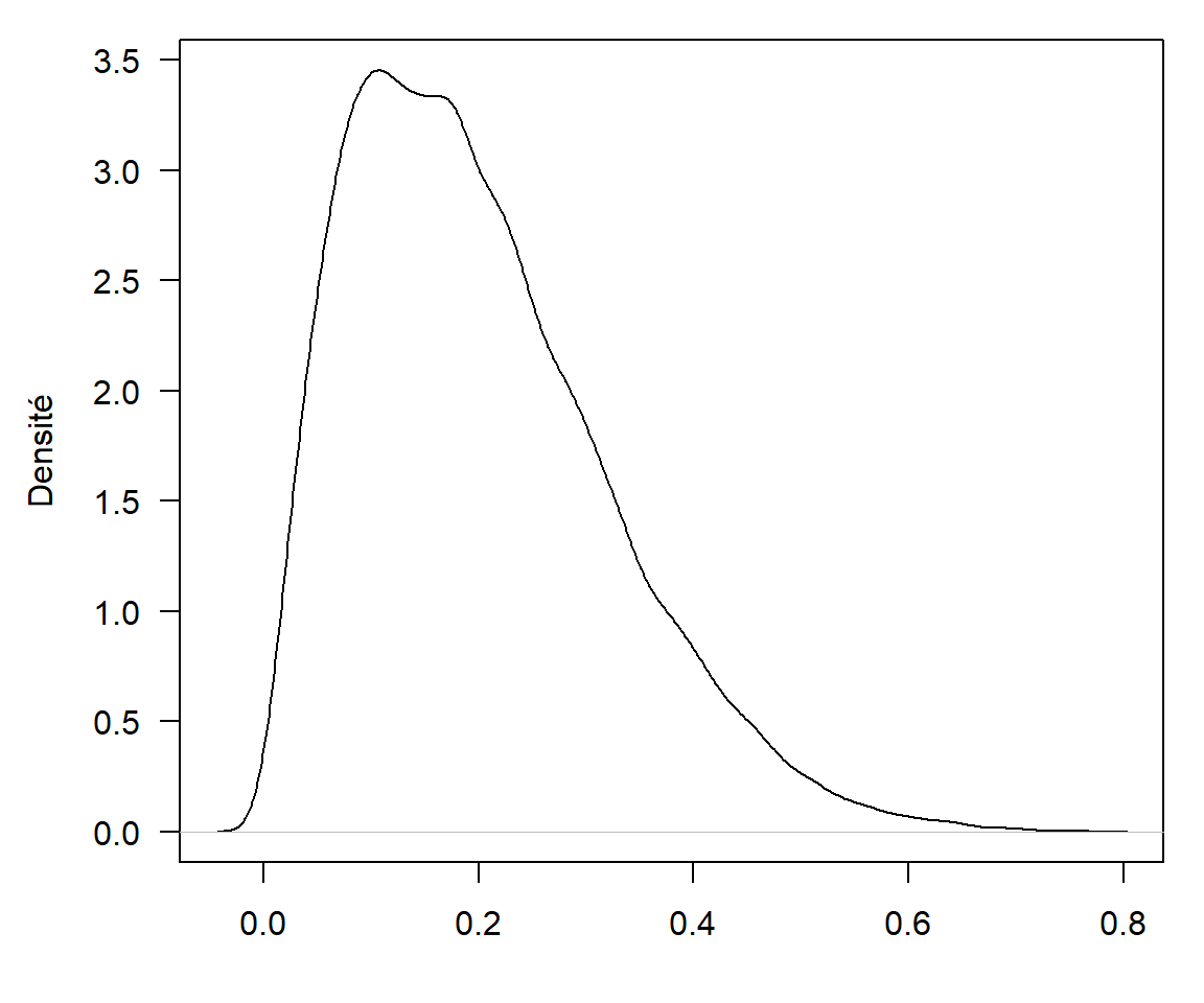
Question 11
Soit la distribution suivante. Quelle affirmation est correcte?
